2025年08月29日 09:44 责任编辑: 文章来源: 浏览次数:
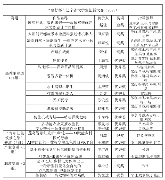
2025年“建行杯”辽宁省大学生创新大赛获奖名单于8月25日正式公示。我校学子表现卓越,共获20项省级奖项,包括金奖1项、银奖1项、铜奖6项及优秀奖12项,在高教主赛道、“青年红色筑梦之旅”赛道和职教赛道中均展现出强劲实力,充分体现我校在创新创业教育方面的扎实成效。
本届大赛由辽宁省教育厅主办,共吸引全省67所高校、超过84万人次参与,申报项目达13.67万个,最终404个项目晋级省决赛。在激烈竞争中,我校多个团队脱颖而出。其中,赵佳团队凭借“永乐宫壁画艺术文创设计与传播”项目荣获高教主赛道金奖,该项目将传统文化与数字技术有机融合;刘璐团队的“AI赋能乡村振兴行动”项目则斩获“青年红色筑梦之旅”赛道银奖,展现了科技助力红色文化旅游的新路径。
学校始终坚持“以赛促教”,依托各产业学院深入挖掘和培育优质项目,为学生提供专业的实践平台。指导教师全程跟进,从项目构思到落地实施提供精准支持,全面助力学生创新能力和综合素质的提升。
今后,学校将持续深化“产教融合、校企协同”的双创教育机制,进一步完善课程体系、拓展实践资源、加强导师队伍建设,助力更多学生在创新创业实践中成长成才,为辽宁全面振兴培养更多敢闯会创的高素质应用型人才。
(撰稿/创新创业学院 图片/创新创业学院 校对/张倩 审核/曲艺)
